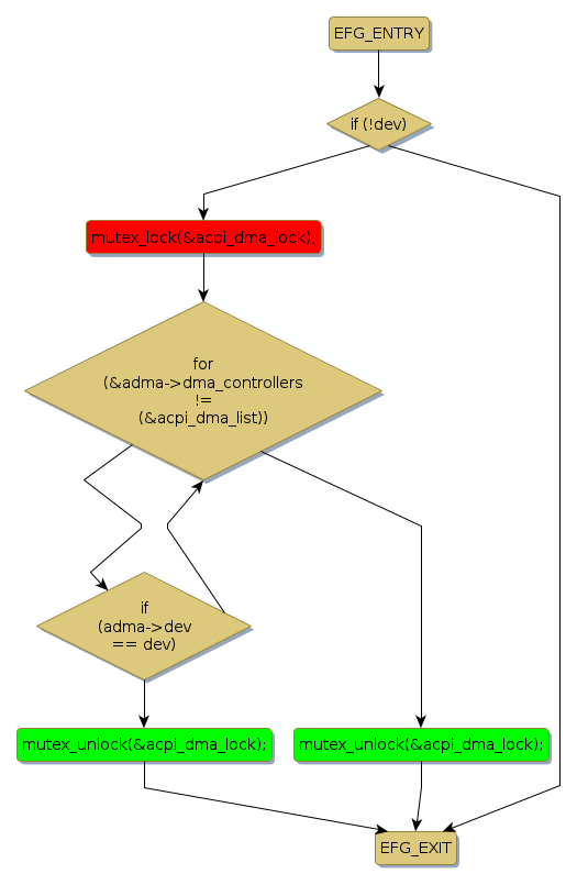
Instance Verification Kit (IVK)
mutex lock @ [5667+27+/linux-3.19-rc1/drivers/dma/acpi-dma.c]
Instance Signature: acpi_dma_lock
|
The Matching Pair Graph:
|
|
Function Name
|
Control Flow Graph (CFG)
|
Events Flow Graph (EFG)
|
Source Correspondence
|
|
acpi_dma_controller_free
|
|
|
[5564+24+/linux-3.19-rc1/drivers/dma/acpi-dma.c]
|